Identification and selection of effects

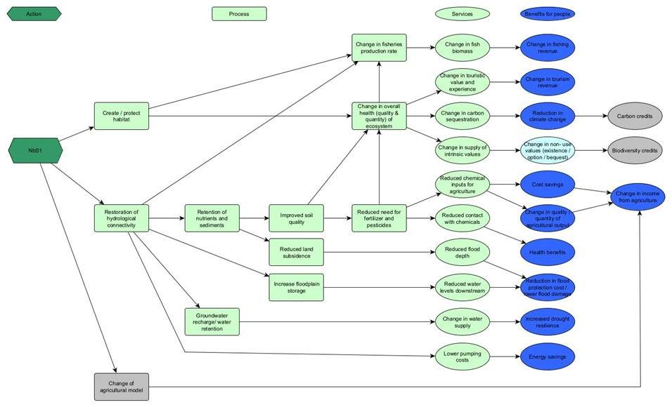
The identification of effects is one of the most important steps and is done by comparing the project alternative with the reference alternative and identifying the incremental costs and benefits of the project alternative. Following the action-process-services-benefits approach, nine tangible benefits and one intangible benefit were identified, as shown in the figure at the botom of this page. In addition, the project would result in a change in the agricultural model. Although this is not directly an ecosystem service, the change in agricultural production due to a change in the agricultural model is important to include in the analysis. Carbon credits and biodiversity credits are identified as potential financing mechanisms, though are not counted as benefits for people as they are considered financial transfers from one group of stakeholders to another group of stakeholders.

The effects are different at different scales and for different stakeholders. As ultimately everyone could benefit from each service through indirect effects, only the most directly affected stakeholder groups are considered. In the table below, the column “Scale of benefits” indicates if benefits are predominantly present if a project is done locally or at a basin scale. Yet, through aggregation local benefits are also present at basin scale.

Table. Benefits by scale and stakeholder

No.

Benefits for people

Scale of benefits

Stakeholders

Comments

1

Change in fishing revenue  

Basin, with benefits expected to increase with scale

Farmers / households & private sector companies

Private sector companies could benefit from new market opportunities (e.g. dried fish value chain). Note that aquaculture revenue is included under No. 6.

2

Change in tourism revenue

Local

Private sector companies & households

 

3

Reduction in climate change and associated effects

Basin, with benefits expected to increase with scale

Society

This is a global benefit and would ultimately also benefit the basin and local societies; carbon credits could benefit farmers / households.

4

Change in non-use values

Local & basin

All

All stakeholders have non-use values, also at the global scale, but the specific non-use values differ considerably among stakeholders.

5

Cost savings

Local

Farmers / households

This can be aggregated at the basin scale.

6

Change in quality / quantity of agricultural outputs

Local

Farmers / households & private sector companies

This can be aggregated at the basin scale.

7

Health benefits

Local

Farmers / households

 

8

Reduction in flood protection cost / lower flood damage

Basin

Society

There might also be some local flood protection benefits

9

Increased drought resilience

Local

Farmers / households

Farmers are mostly affected by droughts, though impacts could be aggregated at the basin scale

10

Energy savings

Local

Farmers / households

This can be aggregated at the basin scale.

     
     

An effect that is not displayed in the figure below is the cost of the project. Implementation of the project comes with structural and non-structural costs for different stakeholders. Structural costs for the water system are generally borne by government organisations (though could be financed by other organisations), but ultimately are borne by society through taxes and fees. Non-structural costs are borne by government organisations, funders and farmers / households. Potential costs related to flood-based agriculture are related to:

  1. Protection and enhancement of river corridors

  2. Installation of culverts

  3. Creating / maintaining habitat connectivity, e.g. through land zoning, regulations and planting of vegetation and install or designate buffer zones through land zoning and regulations

  4. Installation or designation of buffer zones

  5. Installation of natural pockets and / or biofilters

  6. Studies, monitoring & analysis

  7. Change of agricultural model

  8. Initiating payment for ecosystem services to (former) landowners

  9. Organised eco-tourism

  10. Limiting activities / enforcement / community based water management

In the first instance, all identified tangible and intangible effects are selected for inclusion in the CBA. However, only a limited number can be quantified and monetised.