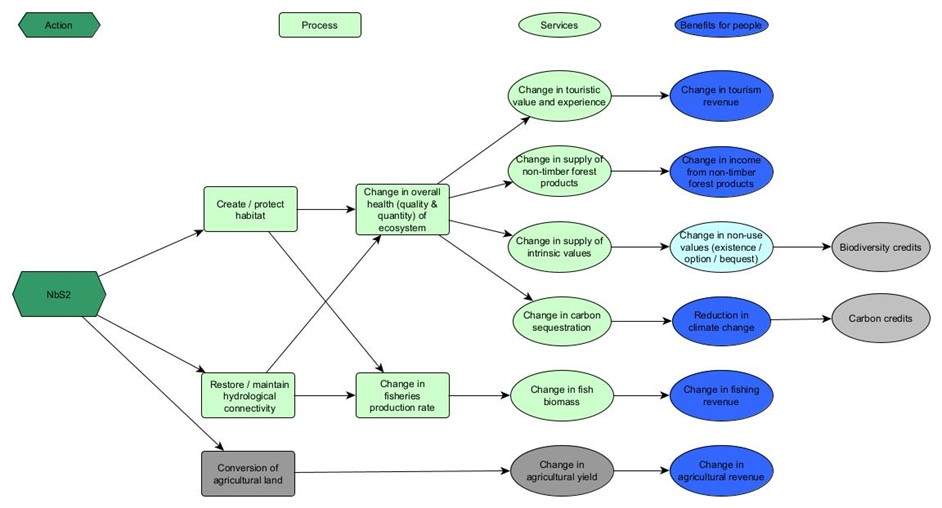
Identification and selection of effects

The identification of effects is one of the most important steps and is done by comparing the project alternative with the reference alternative and identifying the incremental costs and benefits of the project alternative. Following the action-process-services-benefits approach, five tangible and one intangible benefits were identified, as shown in the figure at the bottom of this page. In addition, the project would result in a conversion of agricultural land to flooded forest. Although this is not directly an ecosystem service, the change in agricultural production due to a change in land use is an important effect of the project. Carbon credits and biodiversity credits can be identified as financing mechanisms, though are not counted as benefits for people as they are financial transfers from one group of stakeholders to another group of stakeholders to sustain or enjoy a benefit.

The effects are different at different scales and for different stakeholders. As ultimately everyone could benefit from each service through indirect effects, only the most directly affected stakeholder groups are considered. In Table below, the column “Scale of benefits” indicates if benefits are predominantly present if a project is done locally or at a basin scale. Yet, through aggregation, local benefits are also present at the basin scale and in some cases (e.g., change in fishing revenue) benefits are present at both local and basin scales through slightly different processes (e.g., fish in local habitat versus migrating fish).

Table. Benefits by scale and stakeholder

No.

Benefits for people

Scale of benefits

Stakeholders

Comments

1

Change in fishing revenue

Local & Basin, with benefits expected to increase with scale

Households & private sector companies

Private sector companies would benefit from supply chain opportunities.

2

Change in income from non-forest timber products

Local

Households

 

3

Change in tourism revenue

Local

Private sector companies & households

 

4

Climate change mitigation

Basin, with benefits expected to increase with scale

Society

This is a global benefit and would ultimately also benefit the basin and local societies; carbon credits could benefit farmers / households.

5

Change in non-use values

Local & basin

All

All stakeholders have non-use values, also at the global scale, but the specific non-use values differ considerably among stakeholders.

6

Change in agricultural revenue

Local

Households & private sector companies

This is a disbenefit, though can be partly mitigated by optimising land use and changes in agricultural practices

An effect that is not displayed in Figure is the cost of the project. Implementation of the project comes with structural and non-structural costs for different stakeholders. Structural costs are generally paid by government organisations although they could be financed by other organisations, but ultimately are borne by society through taxes and fees. Non-structural costs are borne by government organisations, funders and farmers/households. Potential costs involved in restoring and creating flooded forests are:

  1. Acquisition of land

  2. Reconnecting low-lying areas with the main river, e.g. through digging canals or removing levees

  3. Protect and enhance river corridors, e.g. through land zoning, regulations and planting of vegetation

  4. Creating / maintaining habitat connectivity, e.g. through land zoning, regulations and planting of vegetation

  5. Install or designate buffer zones through land zoning and regulations

  6. Plant / introduce flooded forest species

  7. Install zones designated for natural fish nurseries

  8. Develop strategy for ecotourism development, e.g. through building a visitor centre and building resting huts in flooded forest, as well as promotion, engaging tour operators, etc.

  9. Initiate payment for ecosystem services to (former) landowners

  10. Limiting activities that could harm the flooded forest and enforcement of regulations.

In the first instance, all identified tangible and intangible effects are selected for inclusion in the CBA. However, only a limited number can be quantified and monetised.

Figure. Effects of improving the flooded forest ecosystem